信用记录
站内文章
统一社会信用代码查询
../../../xyfw/xycx/
../../../wzsy/znwzcx/
首 页
信用动态
政策法规
信用公示
信用服务
个人信用
行业信用
诚信文化
图解信用
首页
>
特色栏目
>
图解信用
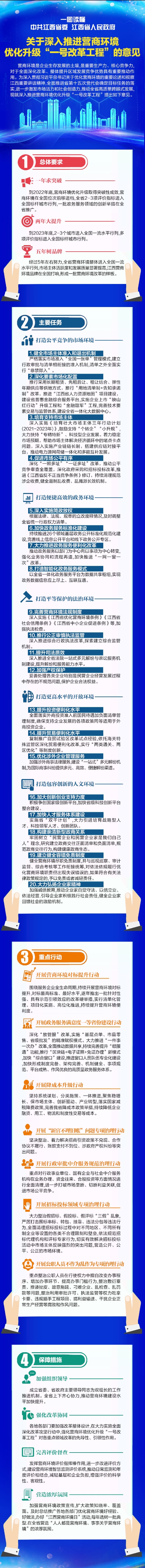
【图解】《关于深入推进营商环境优化升级“一号改革工程”的意见》
2022-03-17
|
来源: 江西省发展改革委网站
|
专栏:
图解信用
|
浏览量:
2326808